Consolidated Invoicing Workflow (Business Central → SharePoint → Email → Daily Printing)

A Power Automate workflow that stores posted invoices into a clean SharePoint folder structure and supports a daily consolidated print process—while enforcing guardrails (zero lines, blocked customers, missing email).

Power AutomateBusiness CentralSharePointEmailOperations

Summary

Problem
Accounting needed a reliable daily invoice printing process, but invoice PDFs were scattered and inconsistently stored. Manual steps (finding invoices, downloading, merging, printing) were time-consuming and error-prone—especially when invoices had edge cases (zero lines, blocked customers, missing email addresses).
Solution
Built an automated pipeline that saves invoice PDFs into a standardized SharePoint folder structure (Year → Month → Day) and applies guardrails before sending emails. The process also supports a daily consolidated print routine using PDFsam.
Result
A repeatable “one place to go” invoice archive, faster daily printing, and fewer missed/incorrect sends thanks to gating logic for special cases (blocked customers, missing email, zero lines).

Business impact

Faster daily printing
Centralized invoice PDFs into predictable day folders so accounting can download once, merge once, and print once.
Lower error rate
Added guardrails that prevent bad outputs (zero line invoices) and stop sending when customers are blocked or emails are missing.
Audit-friendly archive
Created a clean invoice history organized by calendar structure (Year/Month/Day), making lookups and reprints consistent and fast.

Gallery

Screenshots and artifacts from the build (sanitized where needed).

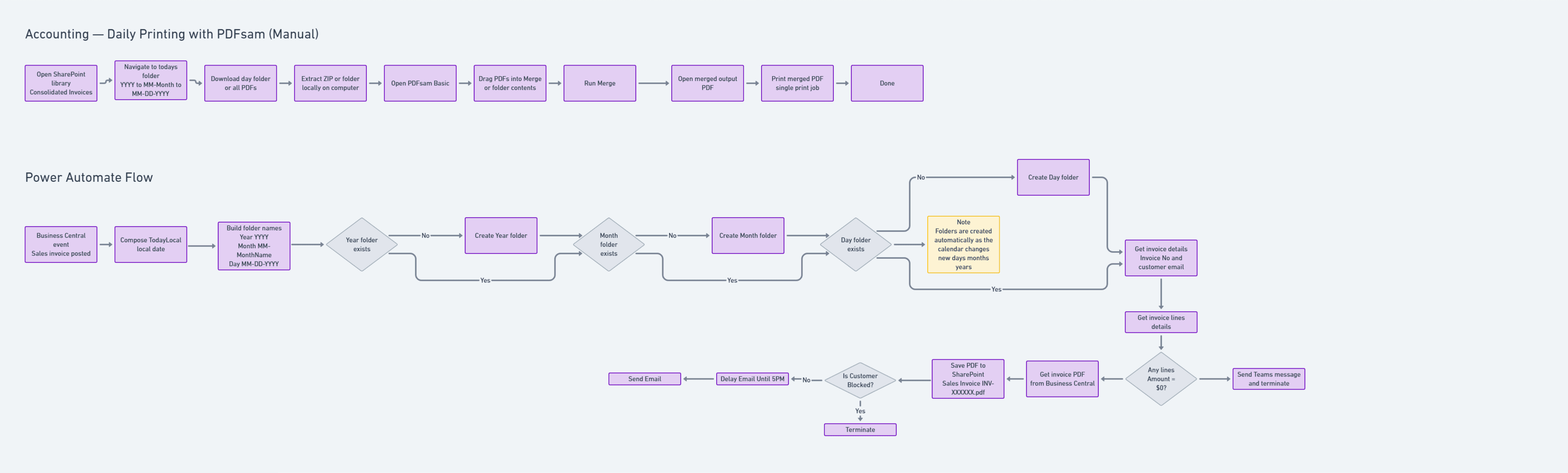
1) Folder naming + SharePoint structure

I standardized storage into a predictable structure and ensured folders exist automatically as time changes: Year (YYYY) → Month (MM-MonthName) → Day (MM-DD-YYYY). The flow checks for each folder and creates it when missing.

2) Pull invoice context from Business Central

On invoice posted, the flow retrieves invoice header data and invoice lines so the output PDF and routing decisions are always tied back to the posted document.

3) Guardrails (edge-case handling)
  • Zero lines check: if invoice has no meaningful lines, notify and terminate.
  • Customer blocked: if blocked, terminate (no send).
  • Has email: if missing email, terminate (prevents misroutes).
  • Timing control: delay-until logic supports sending at a consistent time (ex: 5PM).
4) PDF generation + SharePoint save

The flow generates the invoice PDF, saves it into the correct Day folder, and prepares it for the manual daily print routine (download folder → merge in PDFsam → one print job).

5) Daily printing workflow (manual but streamlined)

Accounting opens the SharePoint library, downloads the day folder, merges PDFs in PDFsam, and prints a single merged PDF. Because the storage is standardized, the manual portion is fast and repeatable.